排序
表情密文翻译器源码HTML源码
详情内容 这是一款表情密文翻译器单页源码,作者在浏览博客时获得灵感,并以此为契机锻炼代码能力开发而成。核心功能是将中文、英文、数字及标点符号转换为特定的表情符号组合,同时支持反向解...
AI云配色实时智能系统全开源系统
详情内容 这是一款AI云配色实时智能系统,并且是一款全开源系统,摄像头框选即取色,支持RGB/HEX/HSL/CMYK多格式,实时检测调色桶,AI指导精确配色,自动计算颜料比例,支持毫升/克单位换算,喜...
TQGame在线小游戏联机平台1.3.2联机双人生存游戏 双人游戏联机
简介: TQGame在线小游戏联机平台1.3.2 实在是没有什么事情干了 索性无聊就搞了个这么个东西出来 目前有两个模式 都是双人的 带音效 奖池里抽到的道具可以在背包里使用 然后呢细分了排行榜以及...
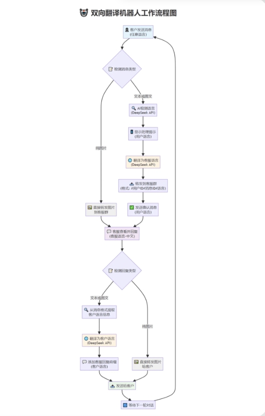
tgAI全自动翻译智能人工客服 客服机器人源码 带视频搭建教程
tgAI全自动翻译智能人工客服 客服机器人源码 带视频搭建教程 互联网转载 具体未测试 功能说明: 1.双向功能,这个不用说 2.将客户消息翻译为客服配置的指定语言,不管客户消息是哪个国家的语言,...
梦幻西游避免吃大亏系统PHP源码
详情内容 作为梦幻平民上班族,有没有人跟我一样,不想上线是因为仓库满了,不想清理?不想清理说白了就是懒,不想转摊位,直接卖又怕吃了大亏。本来想用EXCEL表格来做,但拷贝过来拷贝过去怪麻...
梧桐下载页系统【无需数据库】
详情内容 一个现代化的Web下载页面系统,支持自定义外观和功能配置,包含完整的后台管理功能和安全增强特性。 ## 功能特点 ### 前端功能 – 现代化、美观的UI设计 – 完全响应式布局,支持各种...
更新版微信群导航系统源码2.0 微信自动拉群软件 全开源 带后台 精准获客神器
微信群导航系统源码2.0更新版 全开源 带后台 精准获客神器 带API 亲测完整可用 更新内容: 1.增加了用户注册,登陆上传各自微信群和二维码。 2.管理员后台可以操作编辑所有用户上传的微信群和二...
东方微课2.1.2 微课设计与制作 知识付费系统源码
东方知识付费源码程序-站长亲测完美运行,微擎系统平台功能完善 支持微信、支付宝、银联、服务商支付,支付接口 支持阿里云、腾讯云、七牛云外部储存 搭建说明 ·上传源码,导入数据库 php7.2 ...
MirageV资讯类个人博客主题源码 全开源WordPress主题
MirageV资讯类个人博客主题源码/WordPress主题/全开源 MirageV 是一款开源的 WordPress 主题,支持自适应、暗黑模式、多语言等功能,可快速构建高质量的网站。 主题特色: 开源无加密 支持白天...
魔方财务系统 YUNYOO财务系统 新秀魔方收银系统 购物车+会员中心模板
简介: 一款基于魔方财务系统的主题模板。拥有直观简洁的界面设计,在简洁的同时保持顺畅的使用体验。 YUNYOO Themes 开源免费,采用 Apache License 2.0 许可证,您可以自由的使用和修改。 YUN...
2026马年春节倒计时HTML5页面源码
详情内容 这是一款基于 HTML5+CSS3+JavaScript 开发的 2026 丙午马年春节倒计时网页,以浓郁的中国红 + 鎏金为核心视觉风格,融合传统春节元素与现代前端特效,兼具美观性与实用性: 核心特点 ...
演示Web H5跳转小程序观看激励广告后下载,实现流量变现赚取广告收益
详情内容 流量主变现系统/任务管理系统/流量变现 和资源变现差不多,就是让用户观看广告获取想要的资源或者其他东西 用户看完广告你就会获取利润,从而进行流量变现
WordPress–漫画图片类主题破解版Madara v2.2.7.1
详情内容 此主题收集于网络,博主未做任何测试。因为是破解版,使用前做好木马查杀工作! 破解版下载 主题文件在Installation FilesThemes目录,插件在Installation FilesPlugins目录。 演示文...
html字体图标生成和下载
详情内容 html字体图标生成和下载(方便、快捷、实用) 【写在前面:有时为了找个合适图标,花费较多时间,刚好有个网络字体库fontAwesome,通过反复研究转码成功,可用来做图标,改改颜色,保...
WP游戏资源站整站源码分享带7000多条数据
详情内容 源码带有7000多条数据,对接数据库请把里面的4dj.net修改为你自己的域名!程序带有付费充值等功能! php版本要求7.4,上传数据库后修改根目录的config,然后修改需要在/www/server/php...
扫码点餐小程序 外卖配送餐饮小程序系统【新款版本】
1.支持多平台:微信小程序,支付宝小程序,和H5平台,页面可以后台DIY管理。 2.小程序页面支持后台DIY,后台修改后即可同步到发布的小程序页面。 3.点单模式:支持堂食,外卖,打包自取。 4.下...
物联网管理系统 物联网智能管理平台 轻量级物联网综合业务支撑平台
一个基于 SpringBoot、Vue、Mybatis、RabbitMq、Mysql、Redis 等开发的轻量级的物联网综合业务支撑平台。支持物联网卡、物联网模组、卡+模组融合管理。提供状态、资费、客户、进销存、合同、订...




























